
- Новости
- Все
- 15
- 3347
Современные реалии диктуют нам довольно четкие правила: “Хочешь жить хорошо – трудись изо всех сил”. “Знание минимум 3х языков – норма, английский – обязательно” и т.д. Это вполне обосновано, так как английский стал международным языком. И чем больше людей требует английский, тем больше методик и способов изучения этого языка появляется на рынке. Именно об этом наша статья.
Мы разберем самые современные и необычные методы изучения языка и попробуем определить лучшую.
Какова ваша цель для изучения английского языка?
Каким бы сильным не было ваше желание учить английский, всегда важна цель. Крайне важно понимать:
вы хотите знать английский на уровне ученых Оксфордского университета
или
вам достаточно способности говорить на английском языке, вести дела и чувствовать себя спокойно в качестве путешественников.
В первом случае вам необходимо всю жизнь положить на это и обычными курсами тут не обойтись, желательно поступать в ВУЗ на профильную специальность. Во втором случае вам достаточно дойти до какого-то среднего уровня или пройти курс английского для туристов, потратив на это от нескольких недель до полугода.
Как видите, и тот и другой вариант возможен, просто объем затраченного времени и усилий будет разным. Это как пойти в спортзал и стать чемпионом мира по бодибилдингу или просто заниматься здоровьем, поддерживая тело в тонусе. Понимаете разницу?
Начнем наше знакомство с авторских методик, которых великое множество. Мы разберем только новейшие из них.
Эта методика считается высокоэффективной, так как воздействует на сознательное и бессознательное. Основными процессами здесь являются сверхобучаемость и наличие голографической памяти. Чтобы их активировать, необходимо принять ровное положение тела, расслабиться и уверить себя в том, что вы уже бегло говорите на английском языке. Считается, если всё сделано правильно, вы легко заговорите по-английски.
Основным инструментом данного метода являются аудио-дорожки, в которых вшиты специальные звуки, влияющие на подсознание студента. То есть существует основной учебный материал и к ним вдобавок звуковые сигналы, которые не слышны человеческим ухом. Такой себе “25-й кадр”. Этот метод популярен за счет отсутствия «зубрежки» и возможности заниматься в любых повседневных условиях. Однако эффективность этой методики остается под вопросом.
Один из самых популярных методов для самостоятельного обучения. С определенной периодичностью студент повторяет материал, который дает диктор, также иногда вовлекается в диалог. Цель методики – освоение разговорного английского. Грамматику изучают через многократные повторения различных шаблонных фраз, которые по итогу употребляются автоматически.
Курс состоит из 16 видео уроков, в которых объясняется структура и грамматика английского языка. Также идет обучение тому, как правильно строить предложения через ряд шаблонов. После определенной тренировки вы должны будете использовать их автоматически.
В основе этой методики заложен процесс чтения в оригинале, как основной способ пополнения словарного запаса. Текст специальным образом подготовлен: разбит на части, к каждой из которых приведен дословный русский перевод. Плюсом этой методики считается то, что нет необходимости искать перевод незнакомых слов, так как их перевод предоставлен максимально близко к оригиналу, что должно помочь избежать искажения понимания текста.
Теперь поговорим о классификации методов изучения английского, их также существует масса. Мы рассмотрим те, которые наиболее популярны и признаны эффективными. Также поговорим о методе, применяемом в школе английского языка English Prime.
Помните всеми любимую фразу “London is the capital of Great Britain…”? Сначала нужно было выучить текст, а потом его пересказать, желательно один в один, и при этом не особо важно понимали ли вы что-либо из сказанного. Было такое?
Так вот это и есть суть традиционного метода. Основной акцент в этом случае делается на разбор текстов, написание рассказов и диктантов. Считается, что благодаря этому методу студент максимально расширяет свой словарный запас и понимание грамматики.
При использовании этого метода, студент на время перевоплощается в другого человека: придумывает себе новое имя, другую биографию. По сути, он создает себе новую жизнь, которую бы хотел жить, если бы был Сэмом или Майклом и жил в Америке. Такой подход формирует ощущение, что вы находитесь в совершенно ином мире – в мире, где английский язык – родной. А значит и вы можете на нем спокойно говорить. Это позволяет открыться и расслабиться.
Сторонники этого метода полагают, что каждый человек с рождения знает иностранные языки, главное не мешать ему раскрыть эти знания и не навязывать мнение преподавателя. Согласно этой методике, преподаватель не говорит по-английски, чтобы не сбить у студента его личное восприятие языка. Для обучения произношению используются специальные цветные карточки, где каждый цвет или символ обозначает определенный звук. Считается, что благодаря такому подходу студент не чувствует давления от того, что уровень преподавателя лучше чем у студента, а по окончанию обучения уровень студента может быть выше чем у преподавателя.
Еще один необычный метод называется методом физического реагирования. Основная его идея такова: понять и выучить можно только то, что ты физически ощутил. В связи с этим первые этапы обучения проходят абсолютно безмолвно, а всё изучаемое студент показывает телом. Считается, что прежде чем заговорить, студент должен набрать достаточную базу ”пассивных” знаний и пропустить их через свое тело.
Метод, построенный на зубрежке. Обучение строится по принципу: услышал-повторил. Преподаватель говорит фразу, студент должен её в точности повторять до тех пор пока его произношение не достигнет определенного уровня. Только после этого студент имеет право добавлять слова и детали от себя.
Как видите, существуют довольно разные методики изучения английского языка. В нашем списке их всего несколько, на самом же деле их больше 100. Важно отметить, что большая часть из них не славятся своей эффективностью, а основной их целью является заработок.
Сегодня это самый популярный метод изучения английского языка – после традиционного. Но в то же время он является самым эффективным, благодаря комплексному подходу и простоте.
В основе этого метода лежат научные исследования об изучении родного языка. Раз мы освоили 1 язык, то сможем и еще один.
Данный метод является эффективным только при обучении в группе, которая имитирует нашу реальную повседневную жизнь. Именно по такой методике работает школа английского языка English Prime в Киеве и мы искренне считаем, что этот метод – лучший.
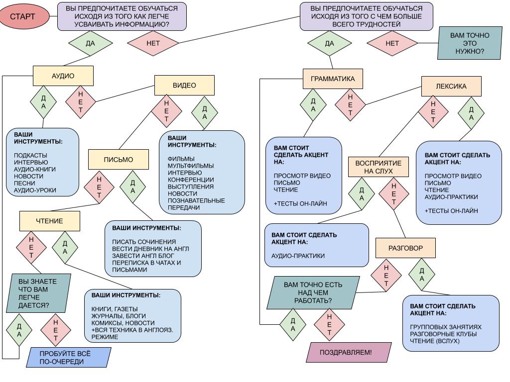
В поисках идеального метода изучения языка, необходимо учитывать ваши особенности восприятия информации. Здесь сильные стороны могут быть следующие:
Если же вы не сторонник такого подхода, вы можете отталкиваться от того, с чем у вас трудности:
Необходимо определить с самого начала, что именно будет в основе вашего обучения: сильные или слабые стороны, так как это позволит определить способы обучения. Это правило работает не только для взрослых, но и для детей. Чтобы вам было легче, мы подготовили “бродилочку”, которая поможет определить способы изучения языка, подходящие вам лично.

Важно помнить, что, прорабатывая только одну часть, есть риск, что остальные начнут проседать. Именно поэтому в нашей школе английского языка в Киеве к вопросу обучения подходят комплексно, прорабатывают все стороны и используют самые эффективные способы изучения языка. Вам не придется тратить время на поиски этого всего.
На данный момент существует 4 формата изучения языка:
Предлагаем ознакомиться с основными плюсами и минусами каждого из них:
| Самостоятельно: | С помощью репетитора |
|---|---|
| В онлайн школе | На групповых занятиях |
Плюсы:
| Плюсы:
|
Минусы:
| Минусы:
|
Требуется:
| Требуется:
|
Плюсы:
| Плюсы:
|
Минусы:
| Минусы:
|
Требуется:
| Требуется:
|
Как видите, у каждого формата обучения есть свои плюсы и минусы. Только вам решать, какой из них выбрать. Чтоб вам было легче, мы подготовили маленькую “бродилочку”, которая поможет определиться. Нужно ответить всего на несколько простых вопросов:

Если вам нужен максимальный результат, а без разговорной практики вы не представляете изучение английского, скорее всего, вы пришли к групповым занятиям. Осталась самая малость – подобрать школу, которая будет соответствовать вашим требованиям.
Что важно учитывать при выборе школы:
Именно поэтому в нашей школе есть 3 варианта расписания, которые адаптированы под работающего человека, благодаря этому совмещать работу и учебу будет легко. Для обучения английскому языку школьников мы создали отдельный график, подходящий под их ритм жизни.
Так, в нашей школе, каждая группа – это семья. Вас всегда ждут и готовы помогать в любом интересующем вопросе. В такой атмосфере дисциплина не пугает, а наоборот, становится прекрасным дополнением.
В нашей школе мы обучаем людей с разным уровнем английского: начиная с тех, кто готов начать с нуля, заканчивая теми, кто уже достиг значительных высот. Это значит, что к каждому из вас мы находим индивидуальный подход и помогаем справиться не только с языковым барьером, но и с социально-психологическим. Как результат, вы будете себя чувствовать максимально раскрепощенно и свободно, однако это никак не скажется на качестве дисциплины.
На занятии мы делаем все упражнения, которые требуют разговорной практики и внимания со стороны преподавателя. Всё, что студент может выполнять самостоятельно или без непосредственного контроля, дается на дом, но обязательно подлежит регулярной проверке. Такой подход позволяет грамотно распределить время и получить максимум от каждого занятия.
Расположение филиалов нашей школы не заставит стоять в пробках часами, так как каждый филиал находится в 2-5 минутах ходьбы от метро, а значит и дожди/снега не страшны. Из метро сразу в сухое, теплое помещение. За счет обширной сети филиалов, каждый найдет отделение рядом со своей работой, а значит не придется ехать в другой район, через весь город.
Зачастую в школах при пропуске занятия ничего не происходит: пропустил – твоя проблема. Деньги редко возвращают, материал никто особо не отрабатывает. Если же отрабатывают, то за значительную плату. В такие моменты думаешь “Зачем же я пропускал?”. В итоге в знаниях образуется пробел.
В рамках нашей школы это происходит иначе. Да, мы не поощряем пропуски. Однако, мы осознаем, что всегда может произойти какой-то форс-мажор. В связи с этим, в нашей школе на этот случай есть решение: материал, который вы пропустили – вы получаете в полной мере без какой-либо дополнительной платы. Вы уже за него заплатили. Значит вы его обязательно получите.
В нашей школе мы применяем коммуникативный метод. Именно он позволяет добиться максимальных результатов за короткий промежуток времени, благодаря своей простоте и естественности. Ведь так мы выучили родной язык. Что может быть естественнее? Однозначно, мы не единственная школа, которая использует такой метод. Но благодаря нашей философии, стремлению помочь каждому студенту, намеренной работе на результат и дисциплине, мы создали уникальный и универсальный продукт. Однако, несмотря на всю легкость и простоту, потрудиться всё равно придется.
Главное, помните – не существует волшебной “пилюли”. Обучение – это всегда труд, если вам обещают другое – задумайтесь.
Как видите, тема довольно обширная! Методов и методик изучения английского великое множество, а мы ведь описали только новейшие. Важно помнить, что сторонники каждой из методик позиционируют именно свою как уникальную и максимально эффективную.
Если вы спросите нас, какая же из них самая лучшая для изучения английского, наш ответ будет однозначным: мы поклонники коммуникативного метода, который в совокупности с нашей технологией дает невероятные результаты за короткий промежуток времени. А дальше выбор за вами! Пробуйте и обязательно найдете свой метод и способ обучения.
До новых встреч!






Мечтаете заговорить по-английски? Курсы для взрослых ждут именно вас.
Мечтаете заговорить по-английски? Курсы для взрослых ждут именно вас.