
- Новини
- Всі
- 15
- 3347
Сучасні реалії диктують нам досить чіткі правила: “Хочеш жити добре – працюй з усіх сил”. “Знання мінімум 3х мов – норма, англійська – обов’язково” і т.д. Це цілком обґрунтовано, тому що англійська стала міжнародною мовою. І чим більше людей вимагає англійську, тим більше методик і способів вивчення цієї мови з’являється на ринку. Саме про це наша стаття.
Ми розберемо найсучасніші і незвичайні методи вивчення мови і спробуємо визначити кращу.
Яким би сильним не було ваше бажання вчити англійську, завжди важлива мета. Вкрай важливо розуміти:
ви хочете знати англійську на рівні вчених Оксфордського університету
або
вам досить здатності говорити англійською мовою, вести справи і відчувати себе спокійно в якості мандрівників.
У першому випадку вам необхідно все життя покласти на це і звичайними курсами тут не обійтися, бажано вступати до ВНЗ на профільну спеціальність. У другому випадку вам достатньо дійти до якогось середнього рівня або пройти курс англійської для туристів, витративши на це від декількох тижнів до пів року.
Як бачите, і той і інший варіант можливий, просто обсяг витраченого часу і зусиль буде різним. Це як піти в спортзал і стати чемпіоном світу з бодібілдингу або просто займатися здоров’ям, підтримуючи тіло в тонусі. Розумієте різницю?
Почнемо наше знайомство з авторських методик, яких безліч. Ми розберемо лише новітні з них.
Ця методика вважається високоефективною, оскільки впливає на свідоме і несвідоме. Основними процесами тут є здатність до наднавчання і наявність голографічної пам’яті. Щоб їх активувати, необхідно прийняти рівне положення тіла, розслабитися і запевнити себе в тому, що ви вже вільно говорите англійською мовою. Вважається, якщо все зроблено правильно, ви легко заговорите англійською.
Основним інструментом даного методу є аудіо-доріжки, в яких вшиті спеціальні звуки, що впливають на підсвідомість студента. Тобто існує основний навчальний матеріал і до нього додані звукові сигнали, які не можна почути людським вухом. Такий собі “25-й кадр”. Цей метод популярний за рахунок відсутності «зубріння» і можливості займатися в будь-яких повсякденних умовах. Однак ефективність цієї методики залишається під питанням.
Один з найпопулярніших методів для самостійного навчання. З певною періодичністю студент повторює матеріал, який дає диктор, також іноді залучається у діалог. Мета методики – освоєння розмовної англійської. Граматику вивчають через багаторазові повторення різних шаблонних фраз, які за підсумком вживаються автоматично.
Курс складається з 16 відео уроків, в яких пояснюється структура і граматика англійської мови. Також навчають тому, як правильно будувати речення через ряд шаблонів. Після певного тренування ви повинні будете використовувати їх автоматично.
В основі цієї методики закладений процес читання в оригіналі, як основний спосіб поповнення словникового запасу. Текст спеціальним чином підготовлений: розбитий на частини, до кожної з яких наведено дослівний російський переклад. Плюсом цієї методики є те, що немає потреби шукати переклад незнайомих слів, так як їх переклад надано максимально близько до оригіналу, що має допомогти уникнути спотворення розуміння тексту.
Тепер поговоримо про класифікацію методів вивчення англійської, їх також існує маса. Ми розглянемо ті, які найбільш популярні і визнані ефективними. Також поговоримо про метод, що застосовується в школі англійської мови English Prime.
Пам’ятаєте усіма “улюблену” фразу “London is the capital of Great Britain …”? Спочатку потрібно було вивчити текст, а потім його переказати, бажано один в один, і при цьому не особливо важливо чи розуміли ви що-небудь зі сказаного. Було таке?
Так ось це і є суть традиційного методу. Основний акцент в цьому випадку робиться на розбір текстів, написання оповідань і диктантів. Вважається, що завдяки цьому методу студент максимально розширює свій словниковий запас і розуміння граматики.
При використанні цього методу, студент на час перевтілюється в іншу людину: вигадує собі нове ім’я, іншу біографію. По суті, він створює собі нове життя, яке б хотів жити, якби був Семом або Майклом і жив у Америці. Такий підхід формує відчуття, що ви перебуваєте в зовсім іншому світі – у світі, де англійська мова – рідна. А значить і ви можете спокійно нею говорити. Це дозволяє відкритися і розслабитися.
Прихильники цього методу вважають, що кожна людина з народження знає іноземні мови, головне не заважати їй розкрити ці знання і не нав’язувати думку викладача. Згідно з цією методикою, викладач не говорить англійською, щоб не збити у студента його особисте сприйняття мови. Для навчання вимові використовуються спеціальні кольорові картки, де кожен колір або символ позначає певний звук. Вважається, що завдяки такому підходу студент не відчуває тиску від того, що рівень викладача краще ніж у студента, а по закінченню навчання рівень студента може бути вище ніж у викладача.
Ще один незвичайний метод називається методом фізичного реагування. Основна його ідея така: зрозуміти і вивчити можна тільки те, що ти фізично відчув. У зв’язку з цим перші етапи навчання проходять абсолютно безмовно, а все досліджуване студент показує тілом. Вважається, що перш ніж заговорити, студент повинен набрати достатню базу “пасивних” знань і пропустити їх через своє тіло.
Метод, побудований на зубрінні. Навчання будується за принципом: почув-повторив. Викладач каже фразу, студент повинен її в точності повторювати до тих пір поки його вимова не досягне певного рівня. Тільки після цього студент має право додавати слова і деталі від себе.
Як бачите, існують досить різні методики вивчення англійської мови. У нашому списку їх всього кілька, насправді ж їх більше 100. Важливо відзначити, що більша частина з них не славиться своєю ефективністю, а основною їхньою метою є заробіток.
Сьогодні це найпопулярніший метод вивчення англійської мови – після традиційного. Але в той же час він є найефективнішим, завдяки комплексному підходу і простоті.
В основі цього методу лежать наукові дослідження про вивчення рідної мови. Якщо ми вивчили 1 мову, то зможемо і ще одну.
Даний метод є ефективним тільки при навчанні в групі, яка імітує наше реальне повсякденне життя. Саме за такою методикою працює школа англійської мови English Prime в Києві і ми щиро вважаємо, що цей метод – найкращий.
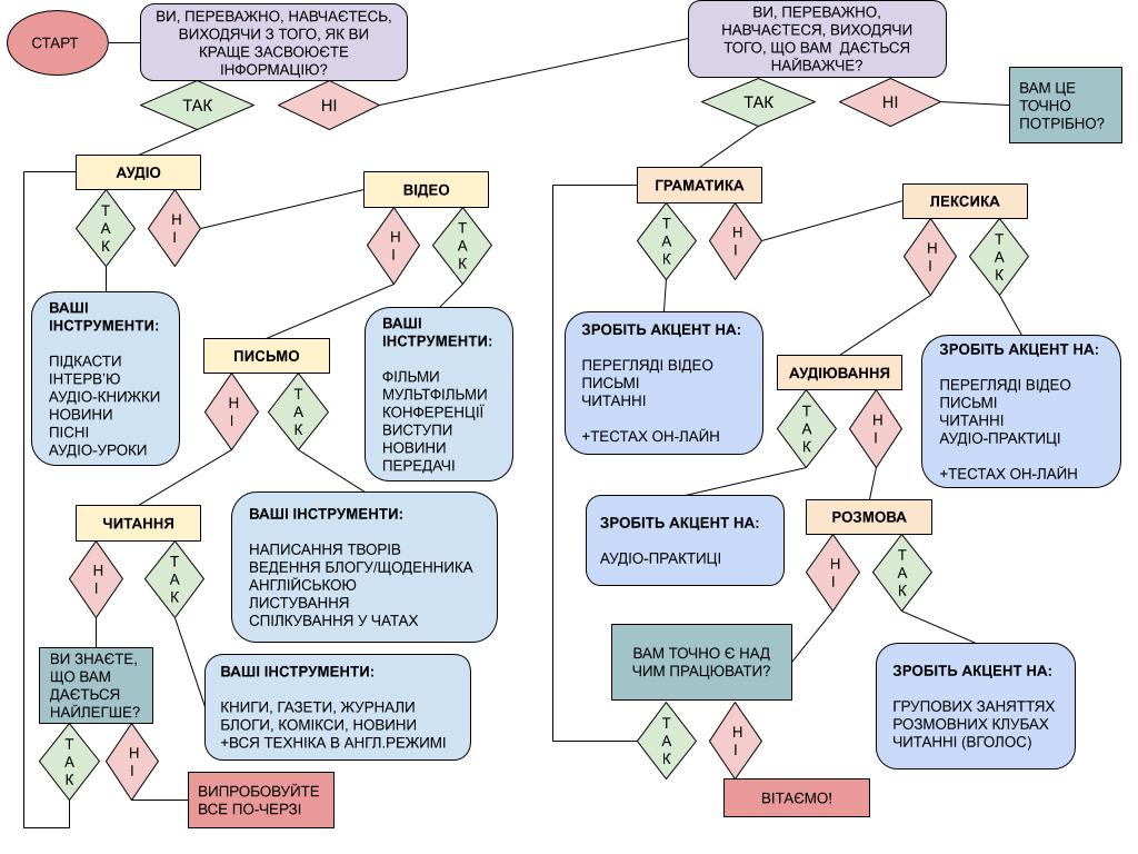
У пошуках ідеального методу вивчення мови, необхідно враховувати ваші особливості сприйняття інформації. Тут сильні сторони можуть бути наступні:
Якщо ж ви не прихильник такого підходу, ви можете відштовхуватися від того, з чим у вас труднощі:
Необхідно визначити з самого початку, що саме буде в основі вашого навчання: сильні або слабкі сторони, так як це дозволить визначити способи навчання. Це правило працює не тільки для дорослих, але і для дітей. Щоб вам було легше, ми підготували “бродилочку”, яка допоможе визначити способи вивчення мови, що підходять вам особисто.

Важливо пам’ятати, що, опрацьовуючи лише одну частину, є ризик, що решта почнуть просідати. Саме тому в нашій школі англійської мови в Києві до питання навчання підходять комплексно, опрацьовують усі сторони і використовують найефективніші способи вивчення мови. Вам не доведеться витрачати час на пошуки цього всього.
На даний момент існує 4 формати вивчення мови:
Пропонуємо ознайомитися з основними плюсами і мінусами кожного з них:
| Самостійно: | За допомогою репетитора |
|---|---|
| В он-лайн школі | На групових заняттях |
Плюси:
Мінуси::
Необхідно:
| Плюси:
Мінуси:
Необхідно:
|
Плюси:
Мінуси:
Необхідно:
| Плюси:
Мінуси:
Необхідно:
|
Як бачите, у кожного формату навчання є свої плюси і мінуси. Тільки вам вирішувати, який з них вибрати. Щоб вам було легше, ми підготували маленьку “бродилочку”, яка допоможе визначитися. Потрібно відповісти лише на кілька простих запитань:

Якщо вам потрібен максимальний результат, а без розмовної практики ви не уявляєте вивчення англійської, швидше за все, ви прийшли до групових занять. Залишилася дрібничка – підібрати школу, яка буде відповідати вашим вимогам.
Що важливо враховувати при виборі школи:
Саме тому в нашій школі є 3 варіанти розкладу, які адаптовані під працюючу людину, завдяки цьому поєднувати роботу і навчання буде легко. Для навчання англійської мови школярів ми створили окремий графік, який підходить під їх ритм життя.
Так, в нашій школі, кожна група – це сім’я. Вас завжди чекають і готові допомагати в будь-якому питанні. У такій атмосфері дисципліна не лякає, а навпаки, стає прекрасним доповненням.
В нашій школі ми навчаємо людей з різним рівнем англійської: починаючи з тих, хто готовий почати з нуля, закінчуючи тими, хто вже досяг значних висот. Це означає, що до кожного з вас ми знаходимо індивідуальний підхід і допомагаємо впоратися не тільки з мовним бар’єром, а й з соціально-психологічним. Як результат, ви будете себе почувати максимально розкуто і вільно, проте це ніяк не позначиться на якості дисципліни.
На занятті ми робимо всі вправи, які вимагають розмовної практики і уваги з боку викладача. Все, що студент може виконувати самостійно або без безпосереднього контролю, дається додому, але обов’язково підлягає регулярній перевірці. Такий підхід дозволяє грамотно розподілити час і отримати максимум від кожного заняття.
Розташування філій нашої школи не змусить стояти в пробках годинами, так як кожна філія знаходиться в 2-5 хвилинах ходьби від метро, а значить і дощ/сніг не страшні. З метро відразу в сухе, тепле приміщення. За рахунок великої мережі філій, кожен знайде відділення поруч зі своєю роботою, а значить не доведеться їхати в інший район, через все місто.
Найчастіше в школах при пропуску заняття нічого не відбувається: пропустив – твоя проблема. Гроші рідко повертають, матеріал ніхто особливо не відпрацьовує. Якщо ж відпрацьовують, то за значну плату. У такі моменти думаєш “Навіщо ж я пропускав?”. У підсумку в знаннях утворюється пробіл.
В рамках нашої школи це відбувається інакше. Так, ми не заохочуємо пропуски. Однак, ми усвідомлюємо, що завжди може статися якийсь форс-мажор. У зв’язку з цим, в нашій школі на цей випадок є рішення: матеріал, який ви пропустили – ви отримуєте в повній мірі без будь-якої додаткової плати. Ви вже за нього заплатили. Значить ви його обов’язково отримаєте.
В нашій школі ми застосовуємо комунікативний метод. Саме він дозволяє домогтися максимальних результатів за короткий проміжок часу, завдяки своїй простоті і природності. Адже так ми вивчили рідну мову. Що може бути природніше? Однозначно, ми не єдина школа, яка використовує такий метод. Але завдяки нашій філософії, прагненню допомогти кожному студенту, навмисної роботи на результат і дисципліни, ми створили унікальний і універсальний продукт. Однак, незважаючи на всю легкість і простоту, попрацювати все одно доведеться.
Головне, пам’ятайте – не існує чарівної “пігулки”. Навчання – це завжди праця, якщо вам обіцяють інше – задумайтеся.
Як бачите, тема досить обширна! Методів і методик вивчення англійської безліч, ми ж описали тільки новітні. Важливо пам’ятати, що прихильники кожної з методик позиціонують саме свою як унікальну і максимально ефективну.
Якщо ви запитаєте нас, яка ж з них найкраща для вивчення англійської, наша відповідь буде однозначною: ми шанувальники комунікативного методу, який в сукупності з нашою технологією дає неймовірні результати за короткий проміжок часу. А далі вибір за вами! Пробуйте і обов’язково знайдете свій метод і спосіб навчання.
До нової зустрічі!






Мрієте заговорити англійською? Курси для дорослих чекають саме на вас.
Мрієте заговорити англійською? Курси для дорослих чекають саме на вас.